
Cape Ann Speech/Language and Communication Services

For a Lifetime of Communication
Cape Ann Speech/Language & Communication Services welcomes you to Cathy's practice in working with individuals who experience speech, language and communication challenges. Her comprehensive practice services toddlers, children, teenagers, adults and the elderly who experience developmental and/or acquired communication challenges. Cathy, in over 30 years, has developed innovative approaches which have resulted in significant and for some, unexpected gains in communication function.
Cathy Salciccia
MS, CCC-SLP
"If all my possessions were taken from me with one exception, I would choose to keep the power of communication, for by it I would regain all the rest." - Daniel Webster
Services
Cape Ann Speech/Language and Communication Services include:
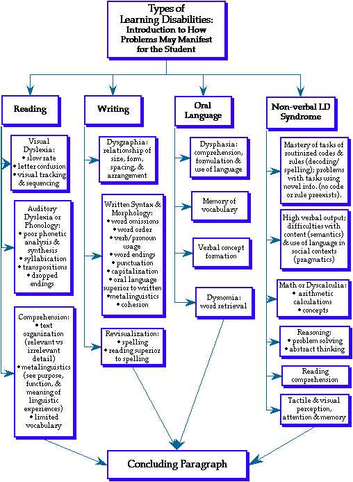
Click here to learn about the types of learning disabilities.

"Yes, these services are private and confidential and you will be presented with privacy notification paperwork in accordance with the Health Insurance Portability and Accountability Act of 1996. Information will only be shared for the purpose of obtaining insurance reimbursement or to share with other service providers upon your request."
Click here to learn more about our policies and insurance coverage.
Cape Ann Speech/Language and Communication Services
ParaResearch Building
85 Eastern Ave, Suite 212, Gloucester, MA, 01930
P: (978) 282-8210 F: (978) 282-1144
info@capeannspeechtherapy.com